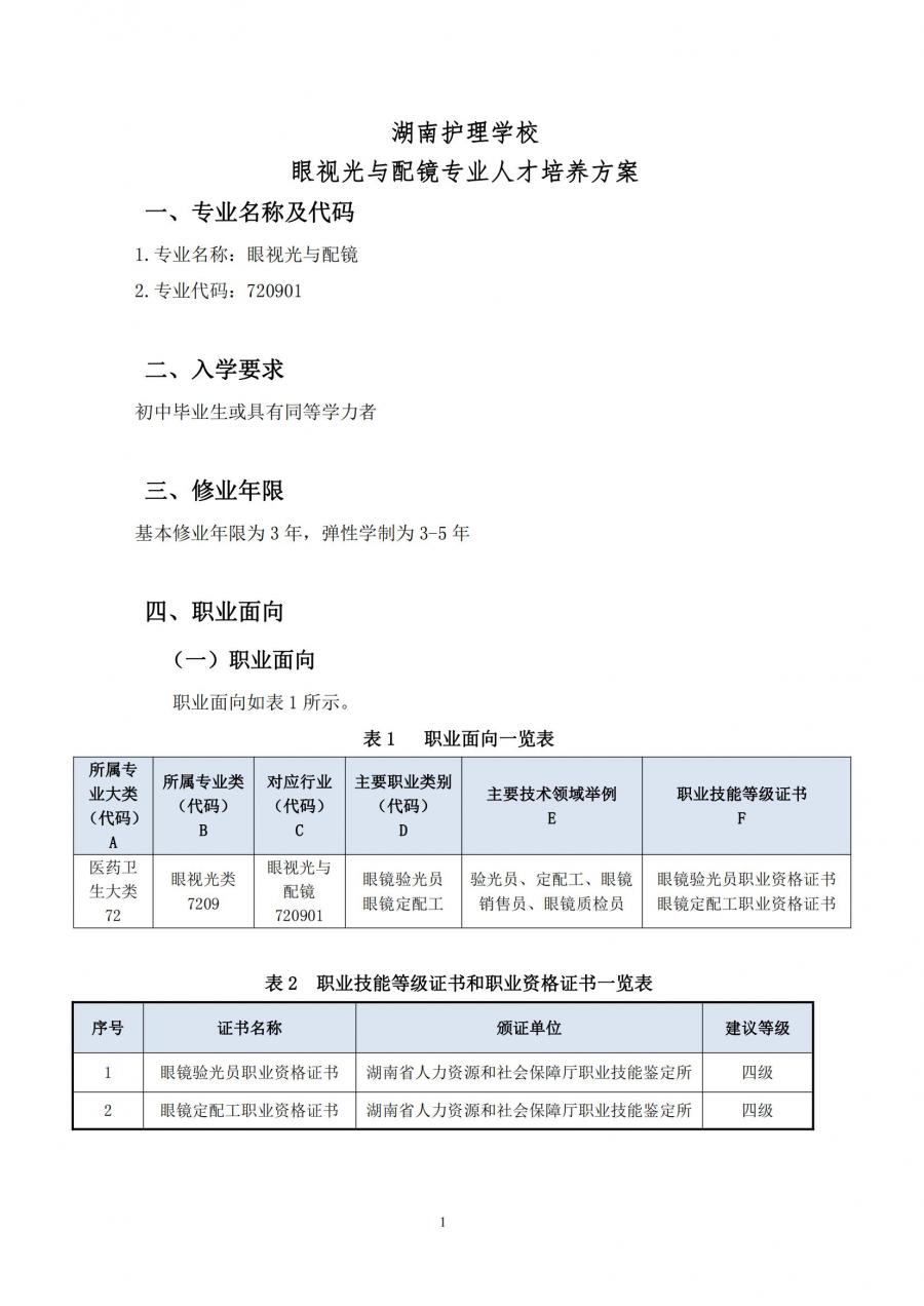
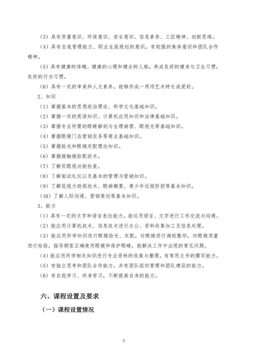
本专业坚持立德树人,培养理想信念坚定,德技并修、全面发展,具有一定的科学文化水平,良好的职业道德、工匠精神和创新精神,具有较强的就业能力、一定的创业能力和支撑终身发展的能力;掌握验光和定配的基本理论、基本知识和基本技能,具备传授眼视光与配镜的理论和技术的能力以及行业发展创新的理念,面向医疗机构、眼镜零售店、眼镜生产加工等部门和企业从事眼镜销售、视力验光、眼镜定配、眼镜质量检测等岗位的高素质技能型人才。

























学校网址:
电子邮箱:2355318138@qq.com
沟通热线: 0731-83852099
学校地址:湖南省长沙市南横线东段6号(必赢国际437官网)
本专业坚持立德树人,培养理想信念坚定,德技并修、全面发展,具有一定的科学文化水平,良好的职业道德、工匠精神和创新精神,具有较强的就业能力、一定的创业能力和支撑终身发展的能力;掌握验光和定配的基本理论、基本知识和基本技能,具备传授眼视光与配镜的理论和技术的能力以及行业发展创新的理念,面向医疗机构、眼镜零售店、眼镜生产加工等部门和企业从事眼镜销售、视力验光、眼镜定配、眼镜质量检测等岗位的高素质技能型人才。

























首页